| নং | শিরোনাম | সেবার ধাপ | কার্যকলাপ |
|---|---|---|---|
| | |||
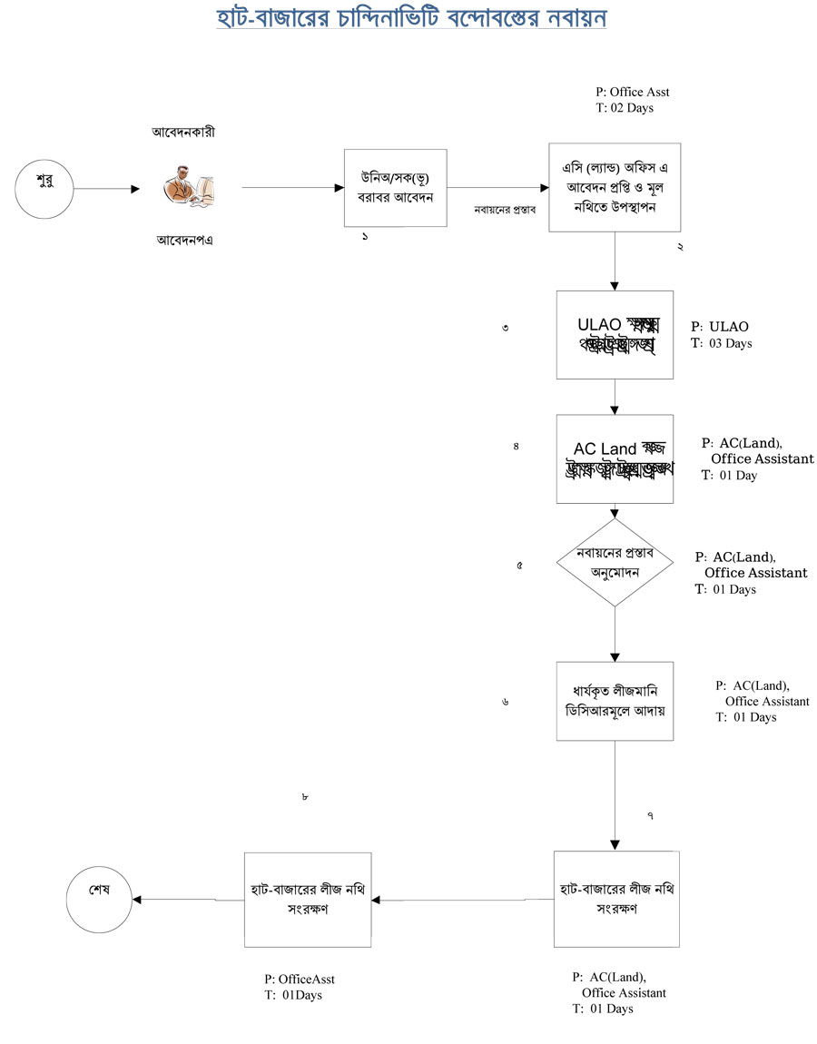
| ১ | হাট-বাজারের বরাদ্দ প্রাপ্ত দোকান নবায়নের প্রসেস ম্যাপ | দেখুন | |
| ২ | ভিপি সম্পত্তি ইজারয় নাম পরিবর্তনের প্রসেস ম্যাপ | দেখুন | |
| ৩ | ভিপি সম্পত্তি ইজারা প্রাপ্তির প্রসেস ম্যাপ | দেখুন | |
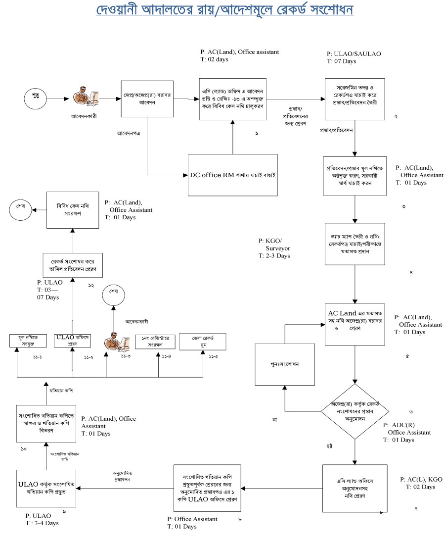
| ৪ | আদালতের আদেশের আলোকে নামজারী করার প্রসেস ম্যাপ | দেখুন | |
| ৫ | নামজারী মামলার সার্টিফিকেট নকল প্রাপ্তির প্রসেস ম্যাপ | দেখুন | |
| ৬ | জলমহাল ইজারা প্রাপ্তির প্রসেস ম্যাপ | দেখুন | |
| ৭ | অকৃষি খাস জমি বন্দোবস্ত প্রাপ্তির প্রসেস ম্যাপ | দেখুন | |
| ৮ | নামজারীর প্রসেস ম্যাপ | দেখুন | |
| ৯ | কৃষি খাস জমি বন্দোবস্ত প্রদানের প্রসেস ম্যাপ | দেখুন |